資策會調查指出,全台灣現有超過 1,204 萬人持有智慧型手機或平板電腦,約達總人口數的 6 成,而趨勢科技去年整年度也發現了近 140 萬個惡意或高風險的 Android App,若再加上 iOS 平台的惡意 App,總數可能超過 300 萬,行動裝置的防毒資安也日趨重要。趨勢科技與中華電信今日(3/18)今日攜手推出「行動安全防護 - 全民版」App。「行動安全防護 - 全民版」主打防毒、防詐、防竊、防盜、防色、防擾 6 大特色。
Android 用戶(「不限」中華電信門號)於 2014/3/18 至 2015/3/17 間,在 Google Play 與 Hami App 下載「行動安全防護 - 全民版」App,即可於一年內免費使用完整功能。若進一步申請並登入中華電信 Hami App 帳戶,就能將使用的時間延展至「永久免費」。目前「行動安全防護 - 全民版」Android 版 App 已上架,iOS 版本預計 4 月推出。至於已付費購買「行動安全防護與防毒功能」App 的用戶,可參考內文的資訊進行處理。
【「行動安全防護 - 全民版」App 一年免費用,登入 Hami 帳號升級終身免費】
價格:完全免費(下載免費、免月租費、免設定費)
下載商店:Google Play、中華電信 Hami App
系統版本:Android 2.2 以上(iOS 版預計 2014 年 4 月推出)
▲「行動安全防護 - 全民版」App icon 與下載連結 QR Code。
▲用戶可在 Google Play 商店或中華電信 Hami App 免費下載「行動安全防護 - 全民版」App。非中華電信用戶也能申請 Hami App 商店,同樣可以免費下載、使用「行動安全防護 - 全民版」App。
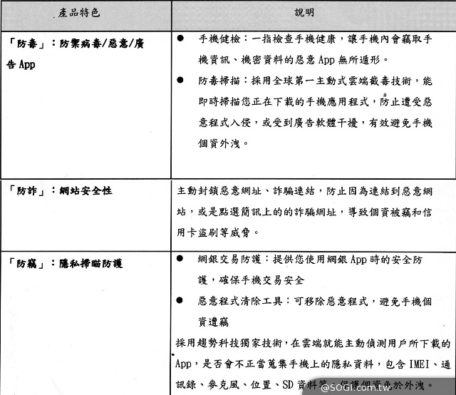
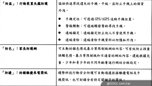
▲「行動安全防護 - 全民版」App 主打防毒、防詐、防竊、防盜、防色、防擾 6 大特色。
▲「行動安全防護 - 全民版」App 可進行手機健檢,掃描手機內的惡意檔案。
▲「行動安全防護 - 全民版」App 還支援手機失竊防護。用戶下載安裝後,若無登入 Hami App 帳號,也可於 1 年內免費使用完整功能。
▲「行動安全防護 - 全民版」App 登入 Hami App 後,可將免費使用時間從原本的 1 年,升級至終生免費。
▲免費的「行動安全防護 - 全民版」 App 和付費版「行動安全防護與防毒功能」功能完全相同,唯獨前者的雲端備份服務需另外安裝「Mobile Backup & Restore」App(同樣也是免費使用),後者可直接在功能選單中使用。也就是說,只要同時下載「行動安全防護 - 全民版」與「Mobile Backup & Restore」兩套 App,就能使用原本定價台幣 890 元的 「行動安全防護與防毒功能」的全部功能。
「行動安全防護 - 全民版」App 功能特色:
【若您已經是「行動安全防護與防毒功能」App 的付費用戶…】
【手機王評論】
智慧型手機應用越來越廣泛,各類裝置早已深入我們的生活,但相對於 PC 平台,多數消費者對於行動資安的維護意識還處於萌芽階段。趨勢科技與中華電信所推出的「行動安全防護 - 全民版」App 功能完整,介面也還算是簡單易用,加上此次開放免費,有需要的網友可以嘗試一下。不過任何的第三方軟體提供的保護都是錦上添花,千萬別因此而變得有恃無恐。畢竟,網路處處陷阱,各種詐騙手法、惡意軟體與病毒不斷推陳出新,使用智慧裝置時應該提高警覺,不要隨意下載、點擊來路不明的檔案、網頁、連結,或是下載不可靠的 App 軟體,其次再以「行動安全防護 - 全民版」等 App 作為輔助,才能讓自身的資訊安全得到最完整的保障。
延伸閱讀:
趨勢科技推TMMS個人版2.5與企業版8.0行動防護軟體
中國最大行動防毒 奇虎360正式登陸台灣
PrivacQ Q-Key 180 Mini指紋加密 確保手機資料安全
智慧型手機病毒的威脅離我們有多遠?
【「行動安全防護 - 全民版」App 一年免費用,登入 Hami 帳號升級終身免費】
價格:完全免費(下載免費、免月租費、免設定費)
下載商店:Google Play、中華電信 Hami App
系統版本:Android 2.2 以上(iOS 版預計 2014 年 4 月推出)
▲「行動安全防護 - 全民版」App icon 與下載連結 QR Code。
▲用戶可在 Google Play 商店或中華電信 Hami App 免費下載「行動安全防護 - 全民版」App。非中華電信用戶也能申請 Hami App 商店,同樣可以免費下載、使用「行動安全防護 - 全民版」App。
▲「行動安全防護 - 全民版」App 主打防毒、防詐、防竊、防盜、防色、防擾 6 大特色。
▲「行動安全防護 - 全民版」App 可進行手機健檢,掃描手機內的惡意檔案。
▲「行動安全防護 - 全民版」App 還支援手機失竊防護。用戶下載安裝後,若無登入 Hami App 帳號,也可於 1 年內免費使用完整功能。
▲「行動安全防護 - 全民版」App 登入 Hami App 後,可將免費使用時間從原本的 1 年,升級至終生免費。
▲免費的「行動安全防護 - 全民版」 App 和付費版「行動安全防護與防毒功能」功能完全相同,唯獨前者的雲端備份服務需另外安裝「Mobile Backup & Restore」App(同樣也是免費使用),後者可直接在功能選單中使用。也就是說,只要同時下載「行動安全防護 - 全民版」與「Mobile Backup & Restore」兩套 App,就能使用原本定價台幣 890 元的 「行動安全防護與防毒功能」的全部功能。
「行動安全防護 - 全民版」App 功能特色:
【若您已經是「行動安全防護與防毒功能」App 的付費用戶…】
| 付費類型 | 處理方式 |
| 已向趨勢科技購買完整版「行動安全防護與防毒功能」App | 30 日內購買之消費者可全額退費 |
| 已於 Hami App 購買完整版「行動安全防護與防毒功能」App | 依照 Hami App 之退費辦法辦理 |
| 購買趨勢科技 PC-Cillin 電腦版防毒軟體,並使用內附序號登入者 | 將序號自「行動安全防護」App 內註銷後,該組序號可轉移至其他趨勢科技產品中使用 |
【手機王評論】
智慧型手機應用越來越廣泛,各類裝置早已深入我們的生活,但相對於 PC 平台,多數消費者對於行動資安的維護意識還處於萌芽階段。趨勢科技與中華電信所推出的「行動安全防護 - 全民版」App 功能完整,介面也還算是簡單易用,加上此次開放免費,有需要的網友可以嘗試一下。不過任何的第三方軟體提供的保護都是錦上添花,千萬別因此而變得有恃無恐。畢竟,網路處處陷阱,各種詐騙手法、惡意軟體與病毒不斷推陳出新,使用智慧裝置時應該提高警覺,不要隨意下載、點擊來路不明的檔案、網頁、連結,或是下載不可靠的 App 軟體,其次再以「行動安全防護 - 全民版」等 App 作為輔助,才能讓自身的資訊安全得到最完整的保障。
延伸閱讀:
趨勢科技推TMMS個人版2.5與企業版8.0行動防護軟體
中國最大行動防毒 奇虎360正式登陸台灣
PrivacQ Q-Key 180 Mini指紋加密 確保手機資料安全
智慧型手機病毒的威脅離我們有多遠?
Sponsor
最新消息
2026/04/05
2026/04/05
熱門新聞
2026/03/25
2026/03/16
留言