發文數:17582
發表時間:2014-08-06 13:54:51
發表時間:2014-08-06 13:54:51
會動的 3D 競技動作手遊《超神聯盟》首度釋出英雄職業介紹
由香港商中手遊台灣分公司代理的橫幅 3D 競技動作手遊《超神聯盟》已正式上架 Google Play 平台,ios 版也即將於近期上架。今(6)日首度釋出六大職業與特色遊戲玩法介紹,並曝光展示了部分英雄的精美卡牌和技能屬性;破不急待想打造獨一無二英雄團隊的玩家們,一起來先睹為快最新發佈的獨家消息吧!
六大英雄職業 打造你的英雄團隊
以英雄題材為遊戲背景的《超神聯盟》,首發推出 33 名傳奇英雄人物,共有六大職業;分別是做為隊伍最堅強保護盾牌的「坦克」、輔助支持坦克協攻的半坦「戰士」、單體高輸出高爆發的主力攻擊「刺客」、擁有遠程絕對優勢的輸出王者「射手」、強大群體爆發傷害的清場高手「法師」、以及具備治療能力默默地守衛隊伍的「輔助」,各司其責、合作無間,並細分為前中後排三種站位,每位英雄皆有其對應的固定站位。

▲隊伍陣行共分為前中後排站位。
例如,擁有堅硬護甲、召喚太陽之力抵禦的人的蕾歐娜,對應的陣行站位為隊伍中的「前排」;而以心為弦、能施展範圍性控制輔助技能的琴女,則固定為居隊伍中的「中排」位置。

▲前排坦克英雄「蕾歐娜」。

▲中排輔助英雄「琴女」。
隨著故事發展,玩家最多能選擇五位英雄同時上陣,透過「召喚英雄」平台等方式,來獲得各種稀有英雄、高級裝備與材料,玩家亦可在「英雄介面」隨時檢視查看已擁有英雄之屬性,為其穿戴裝備、進行英雄進階養成、配置技能點數等操作;《超神聯盟》給予玩家高自由度的策略養成環境,輕鬆打造出專屬個人的英雄夢幻戰隊。
▲獨特的「應援團」系統,強化了英雄的被動屬性。此外,《超神聯盟》更有獨特的「應援團」系統,達成收集指定的卡牌組合條件後,能獲得對應的加成屬性,如增強魔法或物理攻擊、英雄韌性、攻擊速度等,並可透過金幣強化「應援團」效果,大幅提升參戰英雄的戰鬥力!
精緻 3D 動態卡牌 英雄專屬技能曝光
《超神聯盟》亦首次揭露「狐狸」、「伊澤」與「木木」精美的 3D 動態英雄卡牌美術與其特殊的相關技能介紹。

作為中排法師、擁有絕佳輸出傷害的英雄「狐狸」,不僅外型亮眼,還擅長群體攻擊、無視抗性的真實傷害。

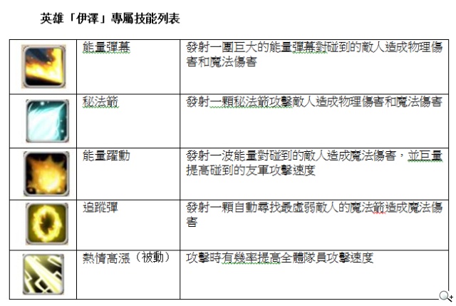
而具備了極高靈活性和遠程優勢的中排射手「伊澤」,技能則混搭了物理與魔法的傷害攻擊,未有良好雙抗屬性的敵軍是無法輕易防禦他的暴力攻擊。


造型可愛的英雄「木木」,雖然全身纏繞著繃帶,卻沒有不死生物木乃伊的可怕感覺,強而有力的控場坦克,成為團隊中最可信任的夥伴。


《超神聯盟》已正式上架 Google Play 平台,ios 版也即將於近期上架。喜愛扮演召喚師率領英雄團隊征戰的玩家們,不妨密切注意粉絲頁活動消息!
《超神聯盟》Android 版下載
https://play.google.com/store/apps/details?id=com.dkgame.gplay.superleaguetw
水杉而 於 2015-05-25 09:07:22 修改文章內容
商業贊助
發文數:1發表時間:2026-01-03 04:06:10