很多人不喜歡對統一發票,除了常常槓龜外,最令人討厭的,就是要先費力把好多個月的統一發票分類、整理、壓平、疊好,然後還得看一大堆的數字,有些差幾位的號碼還會一看再看,確定到底是不是自己眼花看錯了;這次手機王推薦一款「統一發票對獎」App,讓大家輕鬆使用手機對發票,不用再對發票對到眼花撩亂囉!
軟體名稱:統一發票對獎
Android Market 搜尋關鍵字:統一發票對獎
價格:Free
推薦指數:★★★★☆
![「統一發票對獎」陪你輕鬆對發票! 「統一發票對獎」陪你輕鬆對發票!]()
▲QR Code 搜尋 & 下載。
【「統一發票對獎」操作說明】
![「統一發票對獎」陪你輕鬆對發票! 「統一發票對獎」陪你輕鬆對發票!]()
![「統一發票對獎」陪你輕鬆對發票! 「統一發票對獎」陪你輕鬆對發票!]()
![「統一發票對獎」陪你輕鬆對發票! 「統一發票對獎」陪你輕鬆對發票!]()
▲「統一發票對獎」的介面為黑底白色按鍵,清爽不複雜,數字鍵的大小與間隔設計良好,不易按錯;使用者可點選右上方「放大」鍵來查看中獎號碼與領獎注意事項。
![「統一發票對獎」陪你輕鬆對發票! 「統一發票對獎」陪你輕鬆對發票!]()
![「統一發票對獎」陪你輕鬆對發票! 「統一發票對獎」陪你輕鬆對發票!]()
![「統一發票對獎」陪你輕鬆對發票! 「統一發票對獎」陪你輕鬆對發票!]()
▲直接鍵入發票末三碼,「統一發票對獎」會直接顯示該張發票有沒有中獎。
![「統一發票對獎」陪你輕鬆對發票! 「統一發票對獎」陪你輕鬆對發票!]()
![「統一發票對獎」陪你輕鬆對發票! 「統一發票對獎」陪你輕鬆對發票!]()
![「統一發票對獎」陪你輕鬆對發票! 「統一發票對獎」陪你輕鬆對發票!]()
▲若鍵入的末三碼中了六獎,「統一發票對獎」會使手機震動並告知使用者。
![「統一發票對獎」陪你輕鬆對發票! 「統一發票對獎」陪你輕鬆對發票!]()
![「統一發票對獎」陪你輕鬆對發票! 「統一發票對獎」陪你輕鬆對發票!]()
![「統一發票對獎」陪你輕鬆對發票! 「統一發票對獎」陪你輕鬆對發票!]()
▲中了頭獎號碼的末三碼時,「統一發票對獎」除了會告知使用者外,還會顯示頭獎完整號碼。
![「統一發票對獎」陪你輕鬆對發票! 「統一發票對獎」陪你輕鬆對發票!]()
![「統一發票對獎」陪你輕鬆對發票! 「統一發票對獎」陪你輕鬆對發票!]()
▲若是輸入之三碼與特別獎或特獎末三碼相同,「統一發票對獎」會顯示該獎完整號碼並提醒使用者注意。
![「統一發票對獎」陪你輕鬆對發票! 「統一發票對獎」陪你輕鬆對發票!]()
![「統一發票對獎」陪你輕鬆對發票! 「統一發票對獎」陪你輕鬆對發票!]()
![「統一發票對獎」陪你輕鬆對發票! 「統一發票對獎」陪你輕鬆對發票!]()
▲「統一發票對獎」支援一次對一期或是一次對兩期的功能,可點選數字鍵盤右下方之「月份」鍵後切換;一次對兩期可方便使用者不用再把兩期發票分開。
![「統一發票對獎」陪你輕鬆對發票! 「統一發票對獎」陪你輕鬆對發票!]()
![「統一發票對獎」陪你輕鬆對發票! 「統一發票對獎」陪你輕鬆對發票!]()
![「統一發票對獎」陪你輕鬆對發票! 「統一發票對獎」陪你輕鬆對發票!]()
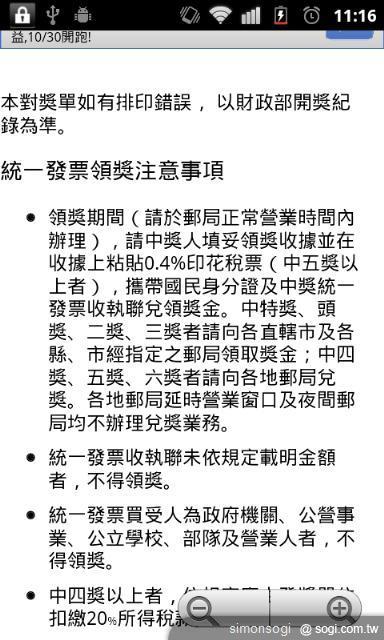
▲點選「統一發票對獎」主介面左下角之「對獎需知」,會連到傳統線上統一發票號碼的網頁,網頁下方有註明發票領獎注意事項。
![「統一發票對獎」陪你輕鬆對發票! 「統一發票對獎」陪你輕鬆對發票!]()
![「統一發票對獎」陪你輕鬆對發票! 「統一發票對獎」陪你輕鬆對發票!]()
![「統一發票對獎」陪你輕鬆對發票! 「統一發票對獎」陪你輕鬆對發票!]()
▲使用者可在主介面下方之「中獎留言」,分享自己的中獎感言,或看看其他「統一發票對獎」用戶的留言。
![「統一發票對獎」陪你輕鬆對發票! 「統一發票對獎」陪你輕鬆對發票!]()
![「統一發票對獎」陪你輕鬆對發票! 「統一發票對獎」陪你輕鬆對發票!]()
![「統一發票對獎」陪你輕鬆對發票! 「統一發票對獎」陪你輕鬆對發票!]()
▲「統一發票對獎」下方之「歷史號碼」提供過去幾年之發票中獎號碼。
![「統一發票對獎」陪你輕鬆對發票! 「統一發票對獎」陪你輕鬆對發票!]()
![「統一發票對獎」陪你輕鬆對發票! 「統一發票對獎」陪你輕鬆對發票!]()
![「統一發票對獎」陪你輕鬆對發票! 「統一發票對獎」陪你輕鬆對發票!]()
▲在「更多功能」中,使用者可將「統一發票對獎」分享給朋友,也可以查詢其中的「中獎清冊」,裡面提供了特別獎與特獎開出的地點、購買之商品,搞不好就有你常去的那家便利商店唷!
![「統一發票對獎」陪你輕鬆對發票! 「統一發票對獎」陪你輕鬆對發票!]()
![「統一發票對獎」陪你輕鬆對發票! 「統一發票對獎」陪你輕鬆對發票!]()
▲使用者可點選「操作介面」,了解「統一發票對獎」的完整功能與最新更新項目;另外,「統一發票對獎」支援離線對獎功能,並會在每個奇數月 25 日開獎後自動更新。
【「統一發票對獎」用後心得】
「統一發票對獎」是一款實用型的手機軟體,沒有複雜多餘的功能,讓使用者能輕鬆簡單,快速地對發票,還有對中發票那一刻的手機震動,其暢快的感覺真的要親身使用「統一發票對獎」才能體會;另外,希望之後作者能讓「統一發票對獎」支援聲控輸入,絕對能讓方便性再加分;最後,手機王在這邊,再次向有對發票習慣的人推薦「統一發票對獎」這款 App,並祝各位中大獎唷!

軟體名稱:統一發票對獎
Android Market 搜尋關鍵字:統一發票對獎
價格:Free
推薦指數:★★★★☆

▲QR Code 搜尋 & 下載。
【「統一發票對獎」操作說明】



▲「統一發票對獎」的介面為黑底白色按鍵,清爽不複雜,數字鍵的大小與間隔設計良好,不易按錯;使用者可點選右上方「放大」鍵來查看中獎號碼與領獎注意事項。



▲直接鍵入發票末三碼,「統一發票對獎」會直接顯示該張發票有沒有中獎。



▲若鍵入的末三碼中了六獎,「統一發票對獎」會使手機震動並告知使用者。



▲中了頭獎號碼的末三碼時,「統一發票對獎」除了會告知使用者外,還會顯示頭獎完整號碼。


▲若是輸入之三碼與特別獎或特獎末三碼相同,「統一發票對獎」會顯示該獎完整號碼並提醒使用者注意。



▲「統一發票對獎」支援一次對一期或是一次對兩期的功能,可點選數字鍵盤右下方之「月份」鍵後切換;一次對兩期可方便使用者不用再把兩期發票分開。



▲點選「統一發票對獎」主介面左下角之「對獎需知」,會連到傳統線上統一發票號碼的網頁,網頁下方有註明發票領獎注意事項。



▲使用者可在主介面下方之「中獎留言」,分享自己的中獎感言,或看看其他「統一發票對獎」用戶的留言。



▲「統一發票對獎」下方之「歷史號碼」提供過去幾年之發票中獎號碼。



▲在「更多功能」中,使用者可將「統一發票對獎」分享給朋友,也可以查詢其中的「中獎清冊」,裡面提供了特別獎與特獎開出的地點、購買之商品,搞不好就有你常去的那家便利商店唷!



▲使用者可點選「操作介面」,了解「統一發票對獎」的完整功能與最新更新項目;另外,「統一發票對獎」支援離線對獎功能,並會在每個奇數月 25 日開獎後自動更新。
【「統一發票對獎」用後心得】
「統一發票對獎」是一款實用型的手機軟體,沒有複雜多餘的功能,讓使用者能輕鬆簡單,快速地對發票,還有對中發票那一刻的手機震動,其暢快的感覺真的要親身使用「統一發票對獎」才能體會;另外,希望之後作者能讓「統一發票對獎」支援聲控輸入,絕對能讓方便性再加分;最後,手機王在這邊,再次向有對發票習慣的人推薦「統一發票對獎」這款 App,並祝各位中大獎唷!
| 「統一發票對獎」優點 | 「統一發票對獎」缺點 |
|
|
simonsogi 於 8/15/2011 6:58:49 PM 修改文章內容
Sponsor
最新消息
2025/12/13
2025/12/13
熱門新聞
2025/12/04
留言
劉胖胖 8/30/2011 at 9:36 PM
兌獎有了這個就輕鬆多哩~